“老师,你已经这么强了,可是你怎么不开心呢?”
“你见过星星粉碎的样子吗?”
:wfls_32_:这下坏了,不立这个flag倒罢,有了这个flag,公子这波没见过也得见一见了(指提瓦特all gone)
3 个赞
真的只是路過
6724
:br_011: 剛剛幫師父刷聖遺物,感覺我的瓦雷莎好刮,點開聖遺物一查發現我瓦雷莎帶的是火傷杯
啥時不小心換到的 
1 个赞
夜光手表
6725
这5.6是一秒都待不下去了
想说点雷言雷语还是算了
刚开始打崩三剧情,有狗头军师的地方果然就有笑点在
之前赫丽娅这里以为是一个幻觉,没想到是科拉莉在意识消散前真的来安慰过赫丽娅
捋耳朵可爱捏
这次也是第一次揭露狗头军师的过往,她的耳朵和尾巴都是崩坏能带来的变异作用,小时候因为这个吃了不少苦头,差点因为这个跳了,还好爱因斯坦看过她给爱因斯坦的著作做的笔记,拉住了她,还收养了她
然后就是狗头军师金句合集
要是笨蛋赫丽娅把我给厚葬了,那未免有点幽默了
勇者科拉莉带着龙蛋斩魔王
“这种老套的设定,现在的炒冷饭游戏都没在用了。”
“算了,我还是当我的大魔王吧”
我好事做尽,注定要上天堂的
“我死前要是能把这龙蛋研究明白,那也算是做了好事”
然后一摸龙蛋,天色大变,天空中居然开始烧起火来
狗头军师:“这下天堂上不成了。大魔王还是得下地狱吧”
之后龙蛋居然真孵出条龙来
好强的攻击性
“好强的攻击性”
“笨蛋赫丽娅可不是你能叫的,念多了会变笨”
我破防了
前情提要:科拉莉听小龙讲自己的身世,它提到有很多人离开了它
科拉莉以为它和自己一样是被父母抛弃的,于是意识到自己开了一堆地狱玩笑,连忙道歉
但马上小龙解释,我们龙是不需要父母的
科拉莉:
她拔电并帮我彻底戒除网瘾
这里指的是科拉莉目前正在被抢救,抢救中拔电你懂的
这句话放在当下语境有点地狱
“死马当活马医”
我的大锤也未尝不利!
4 个赞
:wfls_32_:我就知道是妮可
从性能上来说,妮可真是特别泛用
从xp上来说……妮可算是我一眼爱的角色,当时我还疑惑这角色真是送的吗 :wfls_32_:
性格也是我喜欢的类型,第五章那里挡在绳匠面前要绳匠快跑自己来挡住六课的样子真是太有安全感了
下头发言
:wfls_32_:妮可这个性格,感觉以后一定是贤妻良母
4 个赞
ppcat
6728
谢老师配的这两个五星角色说过如果有一天(bushi)
刻晴:如果有一天,我抵达了理想中的终点,我的身边还会有你陪伴吗
丝柯克:如果有一天,你踏过覆灭的星辰,你就能望见,我眼中的世界
呃啊,要被谢老师塞满了,配的每个女角色都在我的xp上跳舞 
1 个赞
我家阿晴
因为是刚入坑没过几个版本就歪出来了(抽纳西妲歪出来的),当时手里太多角色要练,所以没怎么刷圣遗物。同理我小草的圣遗物也不行
但是配合我抽出来的纳西妲,打起来还是很猛的
当时我组了三队,一个是可莉皇女的超载,一个是甘雨心海的永冻(但是甘雨穿的是融甘那一套hh),还有一个就是阿晴加小草的激化
真的只是路過
6731
:zzz_074: 說道謝老師,過幾周還有一隻隨便觀大師姊
1 个赞
你们知道吗
猫猫的这三个表情 :wfls_13_: :wfls_14_: :wfls_15_:她穿的都是阿雅给她缝的新斗篷
而只有这一个哭哭小猫的表情 :wfls_16_:是小猫咪小时候穿的那件破破烂烂的旧斗篷
9 个赞
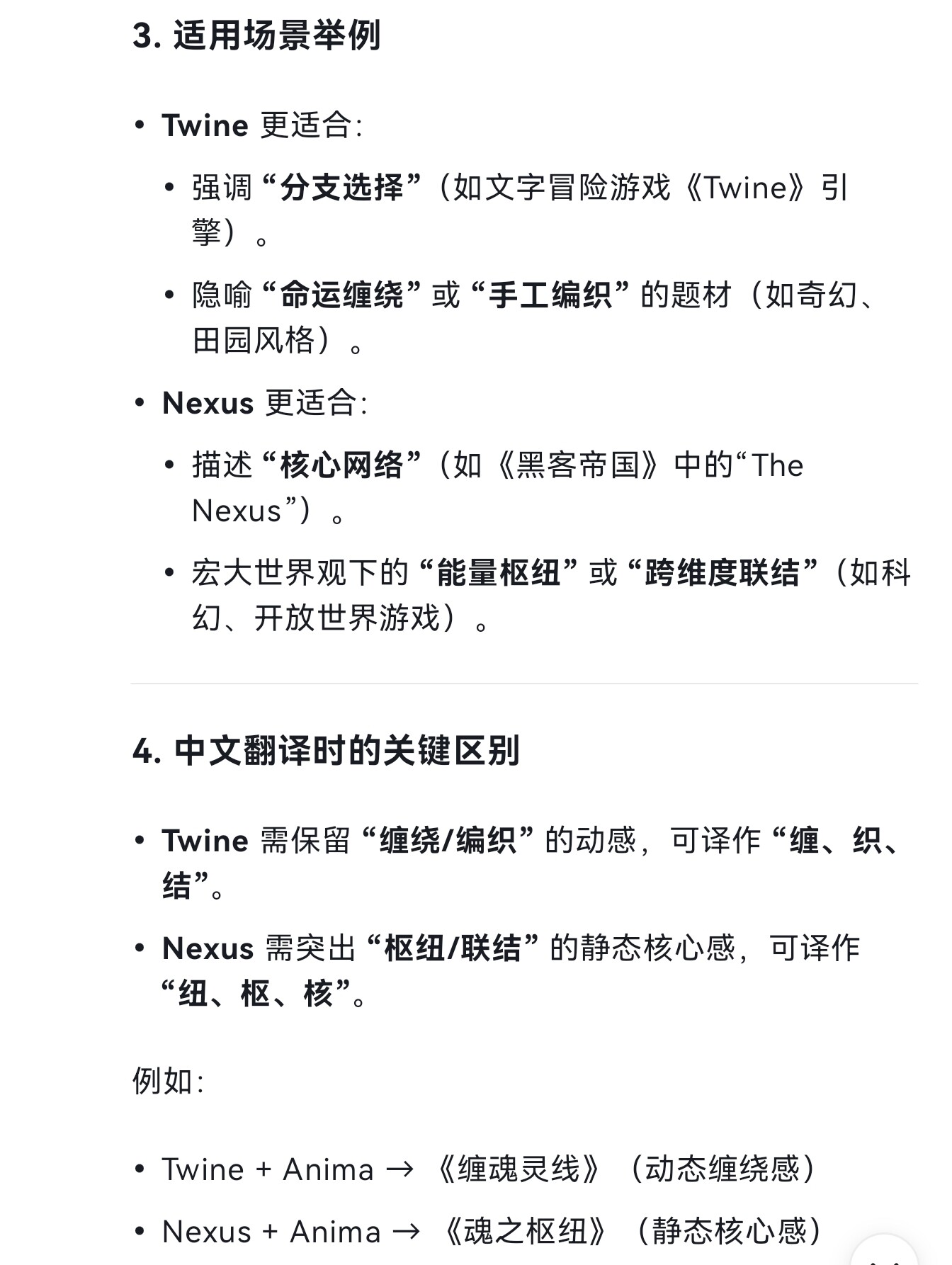
米哈游4月份的时候,递交了“崩坏:因缘精灵”和对应英文版“Honkai:nexus anima”的商标申请
但是5月份的时候,又递交了“Honkai:twine anima”的商标申请
twine和nexus的表面意思有相近之处(下图是DS做的语言分析,AI做这方面一般是靠谱的)
结合音乐会曝光的画面,似乎也确实偏“自然”“奇幻”的感觉,而非冷硬的科技感,猜测可能是调整英文名了?
图
2 个赞
索尼游戏部门的2024年度财报出了,其实好像变化不大,有精力的佬可以去仔细看看
源文件
Business Segment Presentation (G&NS)
2 个赞
btw,和“千星奇域”同步注册的还有“千星沙箱”,那UGC应该是已经写脸上了
3 个赞
今天难得闲了下来,逛了一会卫非地主城
这个地方看着像怪啖屋的店铺,之前柚叶和真斗是不是在这集合来着
可能就是柚叶老家吧
卫非地还有赛博算命……
卫非地的JK,颇有时代气息
ps:
鞋子是我喜欢的款式
下头发言
然后打了两把零号空洞,师父的这个大白腿确实是一绝,2.0时代最强大腿就是师父了吧
这个信息之前视频就有吧
就是SKK老家被疑似深渊爆破了
偷渡来到提瓦特
真的只是路過
6741
【兄弟,我想玩这个boss】 兄弟,我想玩这个boss_哔哩哔哩bilibili_攻略
這BOSS原來這麼複雜,我都無腦莽 :akf12:
乘不黄
6742
这不是jk,这是公司服装,你见过jk穿包臀裙的吗,跟银行服装比较像,是社■XD
2 个赞